RSNA 2010: Quality Improvement? - MRI Workflow
As posted recently, I had the opportunity to spend the day at the RSNA 2010 trade show at McCormick Place in downtown Chicago the Sunday following Thanksgiving Day. Rather than discuss statistical control as in my recent post, since the exhibit being discussed here offered no control charts, I present before-and-after workflows provided by one of the hospitals (any indicator of specific project, as always, has been purposely excluded).

As with the previous post, this exhibit was associated with magnetic resonance imaging (MRI), not a surprise since RSNA is the Radiological Society of North America. While meaningful decreased cost was the eventual goal of this project, the end results provided a seemingly more pleasant hospital experience judging by the summary of improvements that the hospital provided.
The point of this post, however, is not to spend much time looking at quantifiable results (since no statistics were provided to enable looking at this aspect in sufficient detail), but investigating hospital presentation of the workflows, which in this case follow patients from the time they arrive to receive their MRI scan to the time they leave.
As someone who is often complimented on visual presentation skills, I personally find the workflows presented in this exhibit to not only be confusing, but potentially misleading. In the before-and-after workflows, the exhibitor shows a series of boxes representing rooms or areas of the hospital, as well as indication of patient flow by showing direction as well as steps along the way.
Because these two workflows depict the same process, there is obviously overlap between the rooms or areas of the hospital as well as the process steps between the two. Both workflows depict "Radiology Reading Room", "Nurse Prep Area", and "MRI Scan Room", as well as "Patient arrives", "Patient disrobes", "Scan performed", and "Patient dresses and leaves".
Fewer steps are depicted in the second workflow, presumably due to the process improvement gains achieved by the hospital because of "decreased patient handoffs (freed up clerk and nursing time)". But the "decreased patient walking by 90% (300ft to 30ft)" is not apparent by solely reviewing each diagram. In addition, it is not apparent whether the location of each step in the diagrams has any significance.
Perhaps these do have significance, or too many steps were associated with each room or area of the hospital in the first diagram to line them up as in the second diagram. Does patient flow really consist of traversing around the perimeter of the "MRI Scan Room", and do patients really just walk to the door of the "Nurse Prep Area" in the first workflow? Why does more space exist between the "Radiology Reading Room" and the "Nurse Prep Area" in the first diagram than in the second?
Why does the "Nurse Prep Area" in the first diagram look so much more far removed from the rest of the rooms than in the second? All of these questions lead to other possible lines of questioning, such as whether there really are four fewer steps following process improvement, or whether fewer steps is really due to decreased granularity in process depiction.

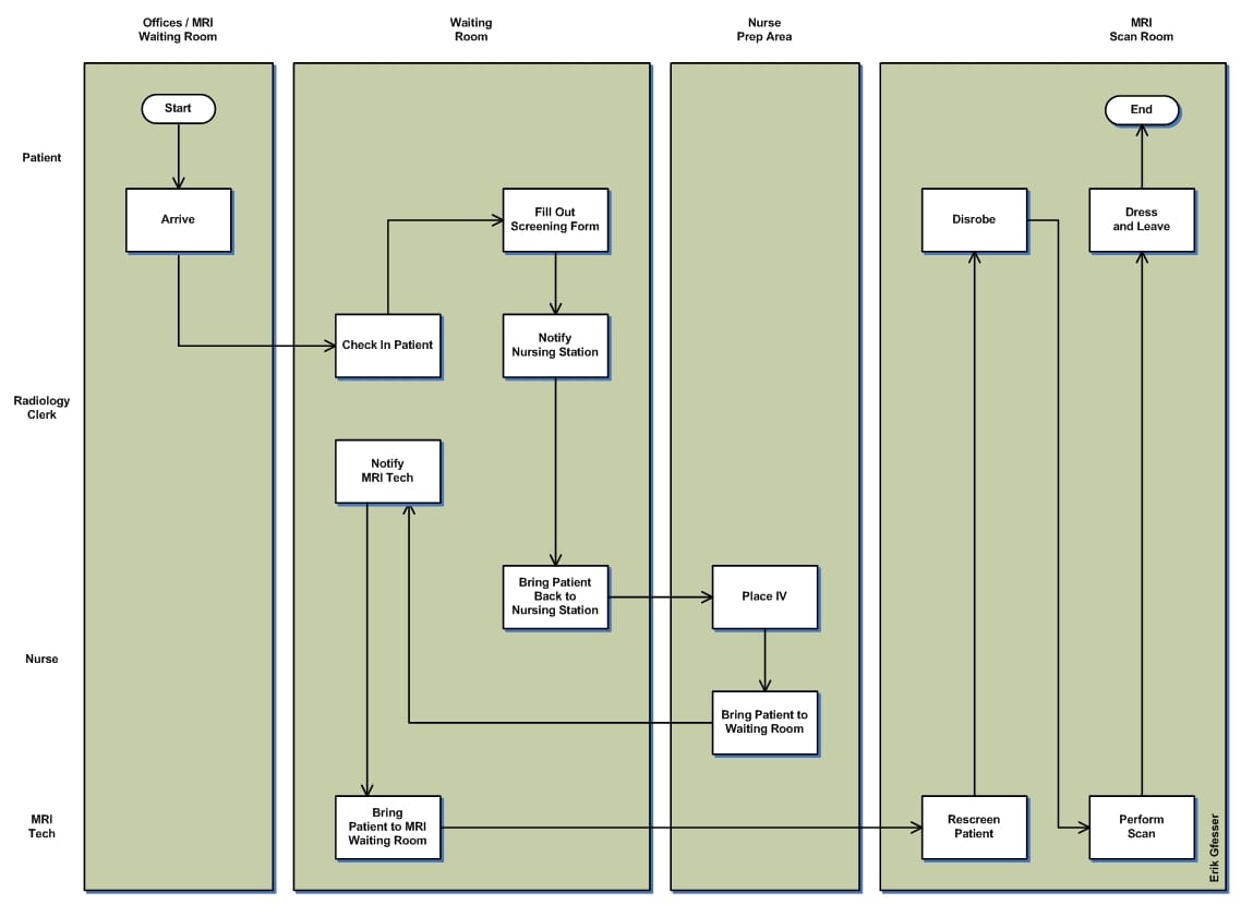
One can improve visual presentation of workflow before and after process improvement by either creating spaghetti diagrams or functional deployment maps. Spaghetti diagrams depict the physical flow of work or material in a process, and are used to improve the physical layout of a workspace or the way in which a workspace is utilized. Functional deployment maps, or swim-lanes, emphasize who does what and help enable discovery associated with handoffs between individuals or work groups.
In the case at hand, creation of functional deployment maps can be used as input to spaghetti diagrams, but not enough information was provided in the exhibit to create such a diagram for any real use. The first goal needs to be removal of ambiguity from the original workflow diagram. The following functional deployment map is a reworking of the original workflow diagram produced in this exhibit.

For the audience that might not be familiar with these types of diagrams, let me be clear that these are two types of diagrams, even though they might look similar. In the diagram that I created, boxes represent processes. Note that each process is an action, such as "Notify Nursing Station" or "Perform Scan". In the before workflow provided in the exhibit, boxes represent rooms or areas of the hosptial.
In order to figure out workflow, processes must first be discovered. Rather than completely reworking the problem space, I simply reorganized the original information to make sure it makes sense. Some steps in the original workflow actually contain multiple steps. For example, the third step indicates "patient fills out screening form in waiting room" as well as "clerk notifies nursing station". In the swim-lane I provide here, these have been simplified as "fill out screening form" and "notify nursing station".
In addition to reworking to be process oriented, I also examined where each of the original steps was taking place in the hospital. For example, the fourth step indicated "patient brought back to nursing station" at the "nurse prep area" location. How did the patient move from the "waiting room" location to the "nurse prep area" location after "clerk notifies nursing station"? It is an obvious possibiliy that the patient walked themselves. But "brought" implies someone else is leading the way.
Because of this, it becomes clear that the nurse arrives at the "waiting room" in order to perform "patient brought back to nursing station", so this process appears in the new "waiting room" swimlane and associated with "nurse". It simply does not make sense to have this process at "nurse prep area", because if the patient was already at that location, there would be no need for this process. Now that process steps have been delineated, further analysis can be accurately performed.